Article 20
EUROPEAN PATENT OFFICE
Information from the EPO
Notice from the European Patent Office dated 15 February 2016 concerning search and examination fees
On 1 April 2016 an Administrative Council decision will enter into force:
- CA/D 12/15 of 16 December 2015 (OJ EPO 2016, A3), amending the Rules relating to Fees, hereinafter referred to as "RFees 2016", and adjusting the amount of the reduction in the fee for the supplementary European search where the international search report (ISR) or supplementary international search report (SISR) was drawn up by one of the European international searching authorities.
On 1 July 2016 an Administrative Council decision will enter into force:
- CA/D 8/15 of 16 December 2015 (OJ EPO 2016, A2) reducing the fee for the supplementary European search where the international search report or supplementary international search report was drawn up by the Austrian Patent Office, the Finnish Patent and Registration Office, the Spanish Patent and Trademark Office, the Swedish Patent and Registration Office, the Nordic Patent Institute or the Visegrad Patent Institute.
The present notice updates the amounts of search and examination fees to reflect the RFees 2016. It replaces the corresponding notice of 10 February 2014 (OJ EPO 2014, A31).
The new amounts of the search and examination fees will be binding on payments made on or after 1 April 2016.
Transitional arrangement: If within six months of 1 April 2016 a fee is paid in due time but only in the amount due before 1 April 2016, it will be deemed to have been validly paid if the deficit is made good within two months of an invitation to that effect from the European Patent Office.
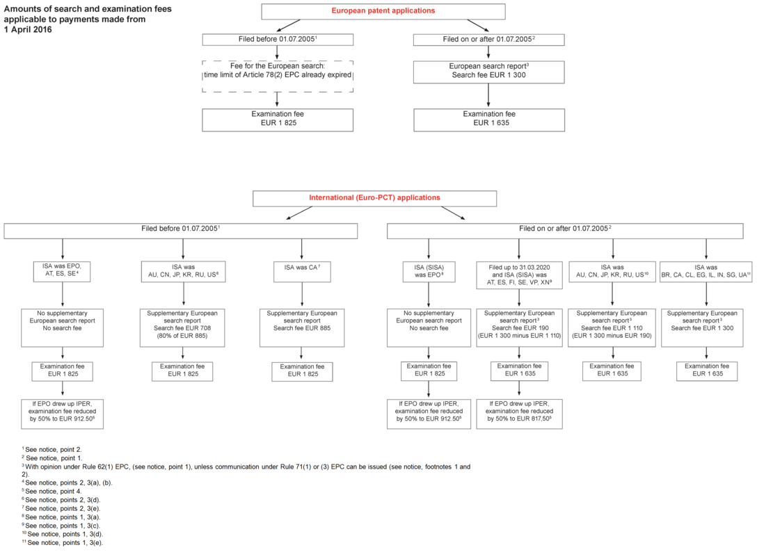
The diagrams annexed to this notice give an overview of standard cases.
1. Extended European search report for applications filed on or after 1 July 2005
In accordance with Article 3(2) of the Administrative Council's decision of 9 December 2004 (OJ EPO 2005, 5), Rule 62 EPC applies to European patent applications and international applications entering the European phase that are filed on or after 1 July 2005.
For such applications, the European or supplementary European search report is accompanied by an opinion on whether the application and the invention to which it relates seem to meet the requirements of the EPC.1
The procedure established by Rule 62 EPC specifically applies to:
- European patent applications filed on or after 1 July 2005, including
- divisional applications under Article 76 EPC filed on or after 1 July 2005 (even if the earlier application has a filing date prior to 1 July 2005), and
- international applications filed on or after 1 July 2005 and subsequently entering the European phase.
Such applications are subject to the following fees:2
- The search fee for the European or supplementary European search under RFees 2016 is EUR 1 300 (but pursuant to Council decisions taken under Article 153(7) EPC the fee for the supplementary European search is in certain cases not payable or is reduced, see point 3 below).
- The examination fee under RFees 2016 is EUR 1 635, or EUR 1 825 in the cases referred to in point 3(a) below.
2. Applications filed before 1 July 2005
Extended European search reports are not drawn up for European patent applications filed before 1 July 2005. The same applies to international applications filed before 1 July 2005, even if they enter the European phase on or after 1 July 2005.
The search fee for the supplementary European search3 under RFees 2016 is EUR 885 (but pursuant to Council decisions taken under Article 153(7) EPC the fee for the supplementary European search is in certain cases not payable or is reduced, see point 3 below).
The examination fee under RFees 2016 is EUR 1 825.
3. Supplementary European search report dispensed with or fee reduced
Under Article 153(7) EPC, a supplementary European search report is drawn up in respect of international applications entering the European phase, and the search fee must be paid in respect of that report at the time of European phase entry. However, the Council may decide that the supplementary European search report is to be dispensed with or that the fee is to be reduced. The situation under the Council decisions now in force pursuant to Article 153(7) EPC is as follows:
(a) No supplementary European search report is drawn up in respect of an international application for which the EPO was the international searching authority or a supplementary international searching authority.4
The examination fee under RFees 2016 is EUR 1 825.5
(b) No supplementary European search report is drawn up in respect of an international application
- which was filed before 1 July 2005
- and for which
the Austrian Patent Office,
the Spanish Patent and Trademark Office or
the Swedish Patent and Registration Office
was the international searching authority.
Hence no search fee pursuant to Article 153(7) EPC is payable.
The examination fee under RFees 2016 is EUR 1 825.6
(c) A supplementary European search report including an opinion7 pursuant to Rule 62 EPC is drawn up in respect of an international application
- which is filed from 1 July 2005 up to and including 31 March 2020
- and for which
the Austrian Patent Office,
the Spanish Patent and Trademark Office,
the Finnish Patent and Registration Office,
the Swedish Patent and Registration Office,
the Visegrad Patent Institute or
the Nordic Patent Institute
was the international searching authority or a supplementary international searching authority.
The fee for the supplementary search is reduced by EUR 1 1108 and thus amounts to EUR 190.
The examination fee under RFees 2016 is EUR 1 635.
(d) The fee for the supplementary European search is reduced if
the Australian Patent Office,
the State Intellectual Property Office of the People's Republic of China (SIPO),
the Japan Patent Office,
the Korean Intellectual Property Office,
the Federal Service for Intellectual Property, Patents and Trademarks (Russian Federation) or
United States Patent and Trademark Office (USPTO),
was the international searching authority.
- If the international application was filed before 1 July 2005, the fee for the supplementary European search is reduced by 20%9 and thus amounts to 80% of EUR 885, i.e. EUR 708.
The examination fee is EUR 1 825.
- If the international application was filed on or after 1 July 2005, the fee for the supplementary European search is reduced by EUR 19010 and thus amounts to EUR 1 300 minus EUR 190, i.e. EUR 1 110.
The examination fee under RFees 2016 is EUR 1 635.
(e) At present there is no Council decision reducing the fee for the supplementary European search if
the Brazilian National Institute of Industrial Property,
the Canadian Intellectual Property Office,
the National Institute of Industrial Property of Chile,
the Egyptian Patent Office,
the Israel Patent Office,
the Indian Patent Office,
the Intellectual Property Office of Singapore or
the State Intellectual Property Service of Ukraine,
was the International Searching Authority.
- If the international application was filed before 1 July 2005, the fee for the supplementary European search under RFees 2016 is EUR 885.
The examination fee is EUR 1 825.
- If the international application was filed on or after 1 July 2005, the fee for the supplementary European search is EUR 1 300.
The examination fee is EUR 1 635.
4. Reduction of the examination fee under Article 14(2) RFees
Under Article 14(2) RFees the examination fee is reduced by 50% if the EPO has drawn up an international preliminary examination report (IPER) pursuant to Rule 70 PCT. If the IPER was established on certain parts of the international application in accordance with Article 34(3)(c) PCT, the reduction will be allowed only if the examination is to be performed on the subject-matter covered by the IPER.
The examination fee payable under Article 14(2) RFees is as follows:
- for international applications filed before 1 July 2005, 50% of EUR 1 825, i.e. EUR 912.50.
- for international applications filed on or after 1 July 2005, 50% of EUR 1 635, i.e. EUR 817.50 (see point 3(c) above), or 50% of EUR 1 825, i.e. EUR 912.50 (see point 3(a) above).
5. Lack of unity
In cases of lack of unity (Rule 64(1) EPC), the amount of the search fee for each further invention is
- EUR 885 if the application was filed before 1 July 2005
- EUR 1 300 if the application was filed on or after 1 July 2005.
Annex to the notice from the European Patent Office dated 15 February 2016 concerning search and examination fees
The diagrams on the following pages provide an overview of standard cases for the payment of search and examination fees. They are for use in conjunction with the detailed explanations given in the notice, to which reference is made in the footnotes to the diagrams (see below).

| Abbreviations |
AT | Austrian Patent Office |
AU | Australian Patent Office |
BR | Brazilian National Institute of Industrial Property |
CA | Canadian Intellectual Property Office |
CL | National Institute of Industrial Property of Chile |
CN | State Intellectual Property Office of the People's Republic of China |
EG | Egyptian Patent Office |
EPA/EPO/OEB | European Patent Office |
ES | Spanish Patent and Trademark Office |
FI | Finnish Patent and Registration Office |
IL | Israel Patent Office |
IN | Indian Patent Office |
IPER | International Preliminary Examination Report |
ISA | International Searching Authority |
JP | Japan Patent Office |
KR | Korean Intellectual Property Office |
RU | Federal Service for Intellectual Property, Patents and Trademarks (Russian Federation) |
SE | Swedish Patent and Registration Office |
SG | Intellectual Property Office of Singapore |
SISA | Supplementary international searching authority |
UA | State Intellectual Property Service of Ukraine |
US | United States Patent and Trademark Office |
VP | Visegrad Patent Institute |
XN | Nordic Patent Institute |
1 Please note that an applicant who pays the examination fee before receiving the European search report and waives the communication under Rule 70(2) EPC is sent a communication under Rule 71(1) or (3) EPC rather than an opinion under Rule 62 EPC, since a valid request for examination has already been made and the examining division becomes responsible under Rule 10(4) EPC; the explanations relating to the EPC 1973 in section II of the notice from the EPO dated 1 July 2005 (OJ EPO 2005, 435, 437) still apply mutatis mutandis.
2 In the special cases mentioned in footnote 1, under RFees 2016 the search fee amounts to EUR 1 300 and the examination fee to EUR 1 635.
3 In the case of European applications filed before 1 July 2005 the time limit for the payment of the fee for the European search (Article 78(2) EPC) has already expired.
4 Decision CA/D 11/09 of the Administrative Council of 28 October 2009 dispensing with the supplementary European search where the international search report or a supplementary international search report was drawn up by the European Patent Office (OJ EPO 2009, 594).
5 For international applications filed before 1 July 2005, point 2 above applies. For international applications filed on or after 1 July 2005 in respect of which the EPO acted as ISA, the higher examination fee is payable because no supplementary European search report is drawn up.
6 Point 2 above applies.
7 See footnote 1, Article 2 of the decision of the Administrative Council CA/D 14/12 of 25 October 2012 (OJ EPO 2012, 584) applicable from 1.7.2013 to 30.6.2016 and Article 2 of the decision of the Administrative Council CA/D 8/15 of 16 December 2015 (OJ EPO 2016, A2) applicable from 1.7.2016 to 31.3.2020.
8 Decision of the Administrative Council of 13 December 2013, Article 2 (CA/D 14/13, OJ EPO 2014, A5) applicable from 1.4.2016 to 30.6.2016 and Decision of the Administrative Council of 16 December 2015, Article 1 (CA/D 8/15, OJ EPO 2016, A2) applicable from 1.7.2016 to 31.3.2020.
9 Decisions of the Administrative Council of 14 September 1979 (OJ EPO 1979, 368), 11 December 1980 (OJ EPO 1981, 5), 9 December 1993 (OJ EPO 1994, 6) and 8 June 2000 (OJ EPO 2000, 321).
10 Decision of the Administrative Council of 27 October 2005 (OJ EPO 2005, 548).